幸运飞行艇官网开奖查询结果

幸运飞行艇官网开奖查询结果日志审计安全设备采购项目(市场公开询价公告)

文章来源: 幸运飞行艇官网开奖查询结果    发布时间:2025-12-16 10:41:12    点击次数:0

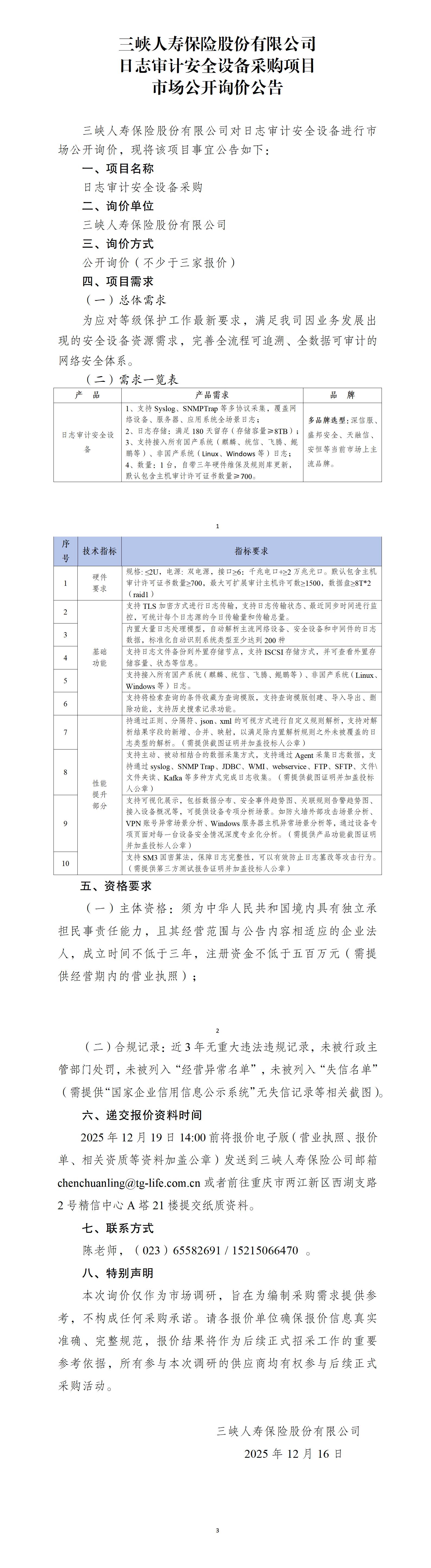
日志审计安全设备采购项目市场公开询价公告.png

幸运飞行艇官网开奖查询结果